一、采购人:枣庄市立医院
二、招标代理机构名称:山东泰山工程项目管理有限公司
三、项目概况:
(一)项目编号:SDTS-20260201-1
(二)项目名称:枣庄市立医院消防维保项目(二次)
(三)项目地点:枣庄市市中区龙头中路41号
(四)包干维保期限:三年
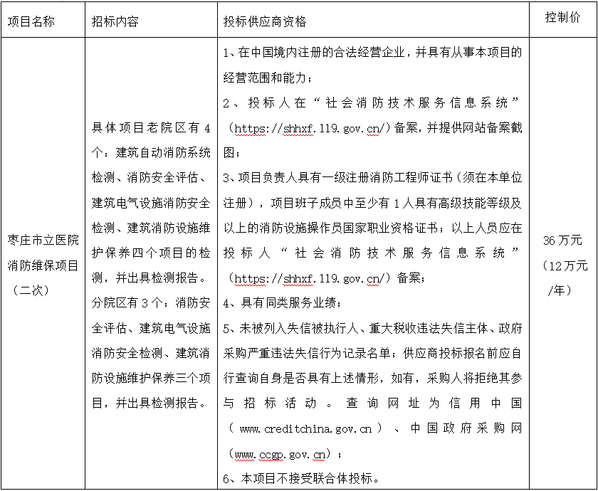
四、采购内容:

五、竞争性磋商文件获取:
时间:2026年2月25日—2026年3月2日(节假日除外);
每日上午08:30-11:30下午13:30-16:30时(北京时间)。
地点:枣庄市市中区香江城西办公楼四楼东首招标部(光明东路18号)。请投标人购买竞争性磋商文件时携带以下资料原件(另准备加盖公章复印件一份,报名时留存):①营业执照(副本)、②社会消防技术服务信息系统登记备案网页截图(加盖公章)、③一级注册消防工程师证书、高级及以上消防设施操作员证书、以上人员在本单位缴纳近六个月社保证明、④业绩证明材料(合同)、⑤信用查询截图(加盖公章)、⑥法人身份证明书或法人授权委托书原件(附法人和被授权人身份证复印件加盖单位公章)及本人身份证原件参加报名,不能证明其有效资格的投标人,招标人将予以拒绝接收其报名。投标报名时的资格查验不代表资格审查最终通过或合格,供应商最终资格确认以开标现场组织的资格后审结果为准。竞争性磋商文件售价:500元/包(售后不退)
六、响应文件递交时间、地点:
递交时间:2026年3月10日9:00时至9:30时
递交地点:山东泰山工程项目管理有限公司枣庄分公司会议室(光明东路18号)
七、开标时间、地点:
开标时间:2026年3月10日9时30分
地点:山东泰山工程项目管理有限公司枣庄分公司会议室(光明东路18号)
八、项目联系方式:
1.采购人:枣庄市立医院
联系人:张主任 联系方式:0632- 3227203
2.代理机构:山东泰山工程项目管理有限公司
地址:枣庄市市中区香江城西办公楼四楼东首(光明东路18号)
联系人:王经理 联系方式:0632-3327967